全球共德移动实名制管理系统会有人数限制吗?能支持多少个人同时打卡啊?这个应该没有吧,根据我们 工 地使用【全球共德】移动实名制管理系统 一年有 多的经验 来看 , 还没
简述V-M可逆调速系统中实现无环流的两种方法?
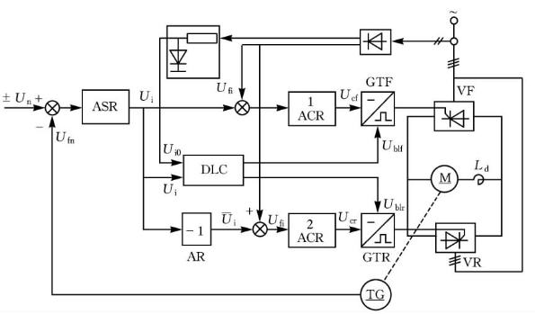
逻辑无环流可逆调速系统对逻辑控制有何要求
1、在控制系统中,当一组可控制硅工作时,用逻辑电路封锁另一组的触发脉冲,使该组可控硅完全处于阻断状态,从根本上切断环流的通路。
2、不能根据控制系统中的转速给定信号Vgn的极性来确定脉冲封锁的取舍。因为不只是反转时应该开放反组可控硅,在正转制动(或降速)时,也要利用反组。两种情况下,都要封锁正组,开放反组。
3、在电动机反转运行和正转制动时,电动机转矩方向和电流方向均为负;正转运行和反转制动时 ,电动机转矩方向和电流方向均为正。由此可见,应该用转矩的极性或电流极性来指挥逻辑切换。由转速调节器输出的电流给定信号Vgi完全适合于担当这个任务。
当Vgi由负变正时,可以发出封锁正组、开放反组的信号;当Vgi由正变负时,可以发出封锁反组、开放正组的信号。
4、Vgi极性的改变,只说明系统有了使转矩(电流)反向的意图,转矩(电流)的极性真正变换还要滞后一段时间,等到转矩(电流)真正过零时,发出零电流检测信号,才能发出正反组切换的命令。
由此可见,转矩极性鉴别电流信号和零电流检测信号是正、反组切换的前提,有了这两个前提,再经过必要的逻辑运算,就可以发出切换命令。
5、需要关断等待时间。因为电流总是脉动的,而零电流检测器不可能等到电流绝对为零时才动作,它有一个最小动作电流I0,如果脉动的逆变电流瞬时低于I0,而实际电流还在连续导通时就发出封锁脉冲的指令,有可能造成本桥逆变颠覆。
因此必须等待一段时间,电流不再大于I0,才能确认电流已经断续,可以封锁脉冲了,t1=2~3ms。
6、需要触发等待时间。因为封锁原导通组脉冲的时刻,以后的脉冲虽然发不出来了,但原已触发的一相还得过会儿才能真正关断,关断后还必须有恢复阻断能力的时间,如果在这以前,就开放另一组可控硅,势必造成电源短路t2=7ms。

扩展资料
逻辑控制的基本形式产生于对控制器运行机理的分析,获得的控制规则可用泛布尔代数逻辑地描述。
逻辑控制、传统控制与模糊控制三者的区别是:传统控制理论是依据微分方程实现自动控制;模糊控制和逻辑控制都是依据概念控制,它们之间的差别在于:模糊控制是按照查德提出的模糊集理论及相应的定义运算进行的;逻辑控制是按照泛布尔代数所服从的规律进行的。
模糊集的补余律不成立,泛布尔代数的补余律成立;非的运算在两个体系中的定义也是不同的。逻辑控制与带修正因子的模糊控制的差别在于:一种用数学解析式来表示控制规则或输出响应,而另一种用泛布尔代数表达式来表示符合人类思维规律的控制规则或输出响应。
参考资料来源:百度百科-逻辑控制
参考资料来源:百度百科-可逆控制
直流调速有哪几种方案?v-m系统何时会发生电流断续?怎样解决
不论是交流还是直流提升,都要求提升机能在四象限运行。由上式可知,要改变直流电动机电磁转矩的大小,通常采用调节电枢电流的方案;那么要改变直流电动机转矩的极性,可采用改变电枢电流的极性或者改变直流他励电动机励磁电流的极性。目前矿井直流提升常用的方案基本上为磁场换向可逆逻辑无环流系统。在磁场换向系统中,电枢回路采用一套整流装置,而励磁回路则采用两套整流装置反并联连接。电动机转矩极性的改变是靠改变励磁电流的的极性实现的,如变流器1V工作时2V关闭为正向提升运行,反之即为反向运行。此外,在换向过程中,励磁电流由额定值下降到零时,如电枢电流依然存在,电动机将产生“飞车”现象。为了避免这种情况,通常在励磁电常见的无环流可逆调速系统有哪两种
螺管线圈:管面半径a管L线圈总匝数N距端面XP点 a.空:X点磁场 b.若螺线管内塞满磁铁性物质除原空线圈所产磁场外另外加些物质磁化所造磁场即总磁场强度(B)应 B=H+4πM=H+4πXH=(1+4πX)H=μH X:导磁M:磁化强度H:空线圈磁场 由式知塞磁性物质螺线管其所产磁场强度空线圈M倍般铁磁性物质μ值数百数万间在逻辑无环流可逆调速系统中逻辑控制器的检测信号有哪几个
在逻辑无环流可逆调速系统中逻辑控制器的检测信号有可逆调速系统,电气传动,逻辑控制器。
无环流系统因为有死区存在,所以系统切换中,其传递函数是非线性的。因此在对系统快速性要求不高时,可以首选无环流可逆调速系统。逻辑无环流是通过逻辑控制器DLC实现正组或反组晶闸管封锁来实现环流的消除。此外还有错位方法可以实现无环流。

主要分类
控制器分组合逻辑控制器和微程序控制器,两种控制器各有长处和短处。组合逻辑控制器设计麻烦,结构复杂,一旦设计完成,就不能再修改或扩充,但它的速度快。微程序控制器设计方便,结构简单,修改或扩充都方便,修改一条机器指令的功能,只需重编所对应的微程序;要增加一条机器指令,只需在控制存储器中增加一段微程序。
大话2做骑5的珠子怎么算
1、为什么在单闭环直流调速系统的前向通道必须加入放大环节? 答:闭环调速系统比开环调速系统有硬得多的稳态特性。从而在保证一定的静差率的要求下能够提高调速范围,为此所需付出的代价是增设电压放大器以及检测和反馈装置。 2、为什么高精度单闭环直流调速系统必须有高精度的给定电源作为保证? 答:系统的精度依赖于给定和反馈的精度。高精度的调速系统必须有更高精度的给定稳定电压。 3、为什么用比例调节器作为放大环节的单闭环直流调速系统称为偏差控制 系统。 答:因为偏差能对系统进行调节,若没有偏差则系统不能正常运行。 4、运动控制的对象是什么? 答:控制对象是电机 调速类型有:交流调速、直流调速 5、什么是复相关文章
- 详细阅读
-
win10系统的电脑 开机然后进入桌面详细阅读
为什么我的win10系统开机就蓝屏?你好,很高兴为你解答:win10系统蓝屏代码critical process died解决方法
1、win10终止代码critical process died分两种情况,如果是直接开机 -
电脑换超过内存上限的内存条造成系详细阅读
电脑更换内存条后蓝屏,换回原来的内存条后还是这样。应该是内存条接触问题导致的。 建议如下操作:断电,打开机箱,插拔内存,用橡皮擦拭金手指部分,重新插紧。 或者引起了主板BIOS不
-
jyb-714液位晶体继电器控制系统详细阅读
jyb-714液位晶体继电器控制系统我也用过这种jyb-714液位晶体继电器,如果控制线路没问题的话,那就是三个感应器的问题。我也有过同样的问题。JYB714型电孑式液位继电器工作原理
-
WIN7系统一开始日期时间提示:程序运详细阅读
启动win7,提示由于系统注册表文件丢失或损坏,因此windows无法加载,电脑无法正常启动,怎么解决?说明电脑系统已经损坏了,需要重新安装系统。工具:系统盘、电脑。1、将安装光盘放入
-
电脑的32位系统是什么意思详细阅读
笔记本电脑32位是什么意思?1:通常所说的32位机是指计算机数据总线宽度为32位,所谓32位处理器就是一次只能处理32位,也就是4个字节的数据。2:32位系统最多支持4G内存【实际为3.25
- 详细阅读
- 详细阅读
-
xp系统如何升级32位浏览器详细阅读
xp系统ie浏览器怎么升级XP系统下的IE浏览器怎么升级?xp系统ie浏览器可以升级到哪个版本?IE可以升到IE8。xp系统ie浏览器升级方法:方法一:1、在桌面上双击打开IE浏览器2、然后点
-
想找一本小说主角穿越后得三国卡牌详细阅读
我以前看过一本小说,说的是主角穿越了,然后带着三国杀穿越的,他可以使用卡牌,还可以将武将召唤出来目前所用的标准牌游戏牌为104张+4张EX牌:(【寒冰剑】黑桃2、【仁王盾】草花2、
