如何判断电脑需要多大的电源?将各个主要部件的功率查出来,然后加在一起。比如CPU:90W,显卡:200W,这就是290 W了,那你电脑用的电源必须在额定350W以上。怎么看电脑电源额定功率啊看
直流稳压电源的仿真multisim
直流稳压电源 multisim
图1是使用晶体三极管的输出电压可调的稳压电源。该电路是通过改变与负载串联的大功率晶体三极管Tr1的管压降来调节输出电压。输出电压Vout由A点的电压,即Vref+VBE2决定。
Vout=(R3+VR1+R4)(Vref+Vbe2)/(VR1+R4)
式中Vref是稳压二极管的电压(5.1V),VBE2是晶体三极管Tr2基极发射极间的电压(0.65V>,VR1是可变电阻。由于VR1的阻值变化范围是0~5kΩ,所以输出电压的变化范围为 7.6~12.8V。当VR1的滑动部分接触不良时,输出电压会变为最小电压。

调整管Tr1的最大消耗功率为3A×(15V-8V)=21W,所以应安装在4℃/W以下的散热器上。由于VBE2会随温度和IC2的变化而变化,所以该稳压电路和稳压特性不是太好。

在图1的电路中,电路没有过流保护的功能,当输出端出现短路时输入的15V电压将全部加在Tr1上,导致Tr1瞬间被烧毁。图2(a)是过流保护电路。在Tr1的发射极电路中增加一个串联电阻Rs和一个小功率三极管Tr3,就可以在电路的输出端出现短路时,对Tr1上流过的电流加以限制。在正常工作时由于Rs电阻上的电压降很小,所以Tr3截止。在电路的输出电流增大时,RS电阻上的电压降也随之增加,当RS电阻上电压降(Tr3的VBE3)超过0.65V时,Tr3导通,Tr3的VCE变小。Tr1的VBE1也随之变小,于是流过Tr1的输出电流就会被限定在某一个设定的值。在该电路中电流的限定值为0.65V/Rs≈2A。另外图2(a)的电路还可以用作发光二极管的恒流源电路。应用时将图2(a)电路的输出端接地,Tr1的集电极与发光二极管相连接。图2(b)是该电路的限流特性。
多路输出直流稳压电源的Multisim仿真图问题
几处可能问题:
1、整流部分。
2、Q1和Q3为稳压电路,可以不用,并且Q3的电路可能有错误。
3、U3、U4、U5、U6的接法有错误。
4、整流后增加0.1微法电容,滤除高频干扰。
图改为如下:

直流可调稳压电源1~15V电路设计,multisim仿真
用这个电路稍加改动就可以满足你的需求:
(原设计指标:输出电压0~12V,按照0.1V的步进量连续可调,供电电压双15伏,需改动:电源直接换,步进量改成1伏即可)

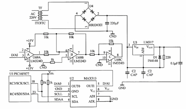
图 数控步进直流稳压电源原理图
本模块介绍的数控步进直流稳压电源是由PIC16F877单片机控制的直流输出电源。该电源的输出电压能在0~12V的范围内,按照0.1V的步进量连续可调,电路原理图如图所示。
图中变压器从电网中取出电压信号,经过桥式整流器后得到直流电压,该电压接到三端可调稳压器LM317的输入端,作为供电电压。MAX518的D/A输出端A1经过运算放大器组的运算后,接到LM317的电压调整端。图中所示的电阻值为用仿真软件得到的精确值,实际制作电路时,可用可调电阻得到某些特殊的阻值。
本应用实例的原理为:PlC16F877单片机送出一个8位数据Dn给数/模转换器MAX518,由后者输出一个对应模拟量D/A11=5×Dn/255V(MAX518的参考电压为5V);该模拟量经过LM324组电路以及LM3l7稳压电路变换后,得到对应的输出量VOUT;当PIC16F877送出的8位数据Dn按照预定的规律变化时,输出量VOUT也按照预定规律变化;同时为了人机交互方便,把VOUT的值显示在LED上,并通过键盘选择步进加或步进减。
Multisim电路直流稳压电源与分析 的实验报告
下图为电路的整流滤波供电电路:下图为3-10伏串联直流稳压部分:multisim 直流稳压电源元件 在哪里啊
1、打开multisim的主界面以后,直接选择放置信号源。

2、下一步如果没问题,就在系列那里点击对应的选项。

3、这个时候来到右侧的菜单栏,根据实际情况确定所需要的对象。

4、这样一来会生成相关的效果图,即可找到直流稳压电源元件了。

标签:multisim 直流稳压电源 理工学科 物理学 电源
相关文章
- 详细阅读
-
为什么电脑开不了机 电源指示灯一详细阅读
为什么电脑开机之后显示器指示灯一闪一闪的,但是始终开不了机?一、确认电源a. 确认电源线的连接,插座是否如下图所示插好。如果延长线上有主电源开关,请确保它是开着的状态。若
-
显示器电源灯亮,不显示界面,机箱灯亮详细阅读
电脑主机,显示屏电源灯都亮着,但显示屏黑屏了是怎么回事呀一,软件导致的黑屏。 有时候可能在安装了一些软件或者硬件驱动以后,发现重新启动后,电脑进不了系统,一直黑屏,这种情况就
-
AP8022开关电源不能稳压,带上负载输详细阅读
开关电源调试要注意什么?自己不太会想问一下调试开关电源首先得确认你的基本参数,包括输入参数,输出参数输入参数:输入电压范围 输入功率 PF 输出参数: 若是恒流型驱动,测试电流精
- 详细阅读
-
电脑总电源关闭之后,重新开启电源后详细阅读
电脑开机后主机在运行但是显示器没反应是怎么回事原因有可能是电脑主机电源线没接好、显示器 开关 没打开、显示器电源或显示器数据线接触不良。 当发现 电脑开机 没反应,我
-
小米WIN10笔记本任务栏中的电源图详细阅读
笔记本电源图标上有个小红叉是怎么回事笔记本的电池图标上出现一个小红叉是说明电池中的电量已经快用光了。 这种情况分为下面三种: 一、是因为没有接通电源适配器,导致电池中
-
服务器的电源,有何特别之处详细阅读
“服务器与台式机”的电源有什么区别?服务器电源风扇转速高,噪音大,用料好,但通常转换效率不是很高,几乎全部是主动式PFC,工包的价格便宜,服务器电源基本上兼容所有的intel ATX规范
-
不同电源加持hifi交换机的影响大吗详细阅读
在数播系统中,hifi交换机对音质的影响大吗?有哪些推荐的hifi交换机品牌?HIFI专用交换机在数播系统中是处于必不可少的地位的,对音质的影响更是不言而喻,本人长期浸泡在各大耳机论
-
最近买了一个显卡,他上面推荐电源是详细阅读
显卡建议电源500W以上,可是我买的是450W,这样可以吗?(配置如下)问题应该不大,500W那是推荐的功率,实际上430W左右的已经可以带得动整个系统了,包括显卡。我买啦个显卡上面写着要300W
