51单片机长定时怎么做当晶振频率为12MHZ时,51单片机定时器一次最长定时时间是65.536ms,要想实现长定时,可以多次定时累加,例如,要让实现10S定时,可以让定时器定时50ms,并声明一个变
想用51单片机通过一个电位器控制电机的正反转和转速,应该怎么做?
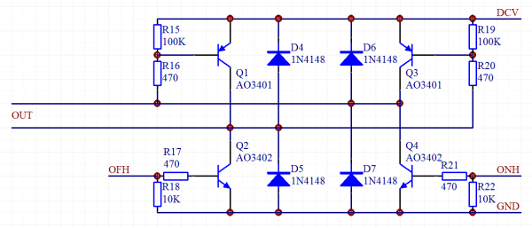
51单片机实现电动机正反转控制如何实现?
51单片机的IO口一般不能直接输出控制电机,必须加装电机驱动电路,常见的如L298N等,电机正反转驱动采用H桥电路。你的要求使用很简单的代码就能实现。51单片机可以通过什么控制和驱动电机正转,反转。 简单的。 有电路图就更好了!!! 谢谢了。

两条IO口线就可以完成正传、反转、停止。
OFH、ONH都是高电平有效,一个正转一个反转,两个都是低电平停车。
如果用L298,你的电路图再增加两条线就可控制两个电机了,把IN3、IN4连接到单片机P1.2、P1.3,就可以了。
51单片机控制电机转速
前天帮别人做了一个,还可以显示当前速度,和设置的速度, 4X4键盘(16个按键),设置速度可直接输入,有正转,反转,启动,停止,和加速,减速功能
用一个电位器实现对直流电机正、反转,调速,启动,停止的控制
你这个图多少有那么一点意思吧。 装散热片的左边的大的是全桥驱动芯片,驱动电机用的,种类有很多,看不清型号。还有一个小的带散热片的芯片在中间偏右应该是7805稳压器。最右边长条的肯定是单片机,因为他旁边有两个小电容和晶振,这是单片机的振荡电路。单片机型号没有猜错的话应该是AT89C2051.中间的八个二极管是保护最左边的芯片用的,属于它的外围元件,防止电机回流损坏它。下边的是一个典型的摇杆变阻器,不同方向可以改变其自带的两个电阻的阻值。右上角的两个变阻器是调节电机转速用的。 这个图看起来像一个遥控汽车的控制板,可以控制电机正反转和转速,但不是和你想要的功能完全一致。 其实你要的功能想实现也不难,用单片机怎样实现电机的正反转控制?
方案一:使用开关直接控制电动机的正反转,此种设计非常简便易懂,便于修理与使用。
缺点:该方案直接控制易产生火花电弧,会危害操作者生命安全。 如图1所示:

图1中的开关为单刀双掷开关,所以开关有左,中,右三个位置。 方案一开关控制过程如下:
将单刀双掷开关置向左边电动机开始正转,将开关置向右端电动机开始反转,将开关置向中间位置电动机停止转动。
方案二:使用电磁继电器进行控制电动机的正反转。此种设计使用了电磁继电器为了是能让控制过程更安全可靠,顺利解决了方案一的不足。
缺点:该方案不能够满足现代生活对自动化智能化的基本要求。
相关文章
- 详细阅读
- 详细阅读
- 详细阅读
-
求stc89c52单片机按键控制流水灯的详细阅读
关于Keil开发STC89C52RC单片机程序的问题int main{ ..........//表达式 ......... while(1) { //把你要循环的函数放在这里 for(i=0;i
-
单片机和芯片有什么区别吗,还是说两详细阅读
单片机与芯片的区别单片机也是一种芯片,是把CPU与外围支持器件集成到一起,具有完整计算机功能的一种大规模集成电路。可以说,单片机就是把普通计算机的主板、CPU、内存、显卡都
-
求51单片机程序,按键启动,时序亮灭两详细阅读
51单片机 C语言 如何写代码。控制2个LED的亮和灭。比如你的8个灯连在 P0口,如果是阴极的 你只要先定义 sbit P0^0=LED0; .....一定定义下去 然后再定义一个按钮 比如P1.1 sbi
-
单片机引脚怎么分类?详细阅读
51单片机有多少引脚51单片机引脚分为:1、主电源引脚:Vss,Vcc2、外接晶振引脚:XTAL1,XTAL23、控制引脚:RST/VPD,ALE/PROG,PSEN,EA/VPP4、输入输出IO引脚。运算器运算器由运算部件——
-
有没有用于图书馆的电气安全监测系详细阅读
书店防盗窃装置的原理是怎样的?目前最常用的防盗原理是磁感应原理,一般来将就是在商品上喷或贴上带磁性的东西,在购买的时候,服务员会将磁性消除,若不消除,则当该商品经过防
-
单片机可以取代PLC吗?二者有什么不详细阅读
单片机与PLC的区别PLC是可编程逻辑控制器,由微处理器,IO电路等组成。有些也是由单片机构成的。能实现数字量,模拟量,时间等的运算和控制等,功能和结构固定,可直接用于产品。单片机
-
单片机LVD低电压如何在程序中写入详细阅读
宏晶的那个单片机,那个lvd中断如何实现的?如何进入中断服务程序?LVD为低电压中断,低于LVD检测电压进入中断服务程序,可以用来做断电保存数据单片机怎么写入程序有专门的烧录器,烧
